球王会官网“十四五”事业发展规划
12月29日,《球王会官网“十四五”事业发展规划》正式印发实施。
“十四五”时期是球王会官网全面贯彻落实《球王会官网综合改革方案》,努力建成中国特色世界一流开放大学的重要战略转型期。为深入推进“十四五”时期球王会官网事业发展,提高办学质量,健全办学体系,引领全国开放大学高质量发展,实现预期奋斗目标,制定规划。
一、发展基础与形势
(一)现实基础
“十三五”时期,球王会官网认真贯彻党的教育方针和各项政策,按照教育部党组决策部署,全面落实《球王会官网建设方案》第三阶段建设任务和《球王会官网改革建设“十三五”规划》,各项工作取得重要成果和重要进展,为推进建设世界一流开放大学打下了坚实基础。
党的领导和党的建设全面加强。办学体系建设取得新进展。人才培养取得新成绩。教师队伍建设持续加强。科学研究和国际交流合作迈出新步伐。教育信息化建设加快推进。学分银行建设取得新突破。
(二)面临形势
“十四五”时期是学校重要发展机遇期。高素质技术技能人才需求旺盛。老年教育发展空间广阔。社区教育、社会培训将成为重要组成部分。全民学习、终身学习的学习型社会加速形成。人民群众对优质教育的需求与日俱增。
面临挑战。人民群众对优质教育的需求与学校供给能力不足带来的挑战;迅猛发展的现代信息技术与学校教育教学融合和创新不够带来的挑战;对高素质技术技能人才提出的新需求与学校办学模式单一、办学类型不丰富带来的挑战。
高举中国特色社会主义伟大旗帜,坚持以马克思列宁主义、毛泽东思想、邓小平理论、“三个代表”重要思想、科学发展观、习近平新时代中国特色社会主义思想为指导,全面贯彻党的十九大和十九届二中、三中、四中、五中、六中全会精神,深入贯彻习近平总书记在庆祝中国共产党成立100周年大会上的重要讲话精神和习近平总书记关于教育的重要论述,贯彻落实全国教育大会、全国职业教育大会精神,落实《球王会官网综合改革方案》和学校第一次党代会精神,立足新发展阶段,完整、准确、全面贯彻新发展理念,构建新发展格局,把学校建成中国特色世界一流开放大学,成为服务全民终身学习的重要力量和技能型社会的有力支撑。
坚持解放思想,改革创新,稳中求进,以服务国家和区域重大发展战略、产业发展和构建服务全民终身学习的教育体系为办学方向,坚持学历教育与非学历教育并举、全日制教育与非全日制教育并行,发挥一体化办学优势,以提高办学质量为生命线,集聚优质教育资源,坚持扎根中国大地办教育,实施“1233工程”(打造一支队伍、提升两种能力、建好三个体系、实施三大战略),推进“四个转变”(由以量谋大向以质图强转变、由学历补偿向知识更新转变、由文凭提升向技能提高转变、由重视线上向线上线下融合转变),实现球王会官网高质量发展。
(三)基本原则(九个坚持)
坚持党对学校改革发展工作的全面领导。
坚持社会主义办学方向。
坚持开放教育公益性原则。
坚持高等学校定位。
坚持从学习者出发。
坚持深化改革。
坚持创新发展。
坚持系统观念。
坚持项目牵引。
到2025年底,基本建成中国特色世界一流开放大学,成为我国终身教育的主要平台、在线教育的主要平台和灵活教育的平台、对外合作的平台,在服务全民终身学习和建设技能型社会中发挥不可替代的作用:
——球王会官网的高等学校属性更加明确,新型高校内涵更加清晰,办学自主权和办学政策得到落实。
——普通高等教育、职业教育、继续教育更好融合发展,办学能力、办学质量、办学水平、办学层次、国际影响力、社会美誉度等明显提升。
——巩固提高开放教育质量,积极拓展职业本科教育,努力探索研究生教育,形成多类型、多层次的办学新格局。
——多校区布局扎实推进,校区功能分类优化。全国办学体系更加完善,治理体系和治理能力现代化水平明显提升。

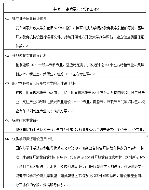
三、总体战略:11项重大任务,10个专栏,9大工程,14个计划。
任务一:全面加强党的领导和党的建设



(七)办好“互联网+”职业中等教育



(二)服务构建老年教育体系



关注国开之声微信公众号
