您现在的位置是:
首页
工作动态
球王会官网科研成果获北京市成人教育学会优秀科研成果奖
球王会官网 科研处 (发布日期:2016/10/09 ) 浏览次数:
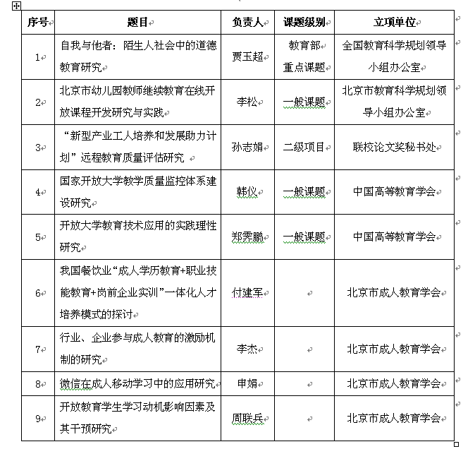
近期,全国教育科学规划领导小组办公室、北京市教育科学规划领导小组办公室、“联校论文奖计划”秘书处、中国高等教育学会、北京市成人教育学会等单位分别公布了本年度优秀科研成果评选和科研课题立项结果,球王会官网教师刘志敏的科研成果《球王会官网全过程学习支持服务研究》获得北京市成人教育学会优秀科研成果评选一等奖,贾玉超的课题《自我与他者:陌生人社会中的道德教育研究》获得全国教育科学规划领导小组办公室立项且为教育部重点课题。此外,球王会官网还有多位老师的科研成果、课题获奖、立项,球王会官网获得北京市成人教育学会科研成果评选优秀组织奖。
科研成果获奖情况

科研课题立项情况

关注国开之声微信公众号
